欢迎访问上海交通大学BIO-X研究院!

Nat Commun | 我院李丹团队设计发展靶向帕金森病α-syn病理聚集体的一类全新活性分子

发布时间:2025-08-18 浏览量:2451

帕金森病(Parkinson's disease, PD)是仅次于阿尔茨海默病的第二大神经退行性疾病。其病理特征包括黑质致密部多巴胺能神经元的选择性丢失,及神经元内含有α-突触核蛋白(α-synuclein, α-syn)淀粉样纤维聚集体的路易小体/路易神经突形成,同时伴有多脑区小胶质细胞活化和神经炎症反应。病理性α-syn聚集体可与神经元和小胶质细胞膜上的受体结合,介导其细胞间传播,破坏细胞稳态、干扰自噬过程并诱发炎症反应,从而加重神经损伤。

近年来,上海交通大学Bio-X研究院李丹课题组聚焦于α-syn与受体蛋白的相互作用,解析了多种关键受体(如神经元膜受体LAG3、APLP1及小胶质细胞受体RAGE)与α-syn病理性纤维聚集体结合的分子机制,发现α-syn纤维的无序C末端是多类受体识别的核心区域1-4。相应的发现揭示了C末端在α-syn纤维介导的病理传播和促炎反应中的关键作用,并提示靶向该无序区进而阻断α-syn纤维与受体相互作用可为PD药物研发提供全新设计思路和干预策略。

250818李丹0.png

2025年8月9日,上海交通大学Bio-X研究院李丹教授团队在Nature Communications期刊上发表了题为“Design of Ig-like binders targeting α-synuclein fibril for mitigating its pathological activities”的研究论文。该工作发现α-syn纤维受体来源的Ig-like(immunoglobulin-like)结构域——LAG3的D1 结构域(L3D1)和RAGE的V型结构域(vRAGE)能够通过识别α-syn纤维C末端阻断其与细胞表面的结合,从而抑制神经元内病理性聚集并减轻神经炎症。进一步,研究团队以L3D1为模板筛选并鉴定了新的受体来源Ig-like结构域CD4 D1和CAR D1,并通过基于结构理性设计增强CAR D1表面正电荷可显著提升其与α-syn病理性纤维的结合亲和力及神经病理毒性的抑制活性。该研究通过发展专一性靶向α-syn纤维C末端的Ig-like binder,为 PD的治疗干预提供了新颖的分子与药物研发新思路。

在本项工作中,李丹团队利用一系列生物化学、生物物理学,细胞生物学,及基于AlphaFold 3的结构预测等交叉研究方法,深入阐释了多种天然及理性设计的Ig-like binders与α-syn纤维相互作用的分子机制及在抑制其病理毒性中的作用模式。研究结果表明:1)α-Syn纤维的酸性C末端是多种受体来源Ig-like binder识别的关键结合表位;2)不同Ig-like binder通过富含正电荷的flat结合口袋与α-syn纤维C末端发生静电相互作用实现高亲和性识别;3)在CAR D1结合口袋的特定位置引入正电氨基酸(CAR D1_Mut)可显著增强其与α-syn纤维的结合亲和力,并更加有效地抑制α-syn纤维诱导的神经元病理聚集和神经炎症;4)去除L3D1上的MHC-II结合loop后,仍保留其α-syn结合能力,同时减少与其他配体的结合,从而降低潜在副作用并提升应用潜力;5)vRAGE在体外水平表现出较高的α-syn结合亲和力,在细胞水平上表现出显著的抑制效果,是进一步优化和定向进化的有力候选。

250818李丹1.jpg

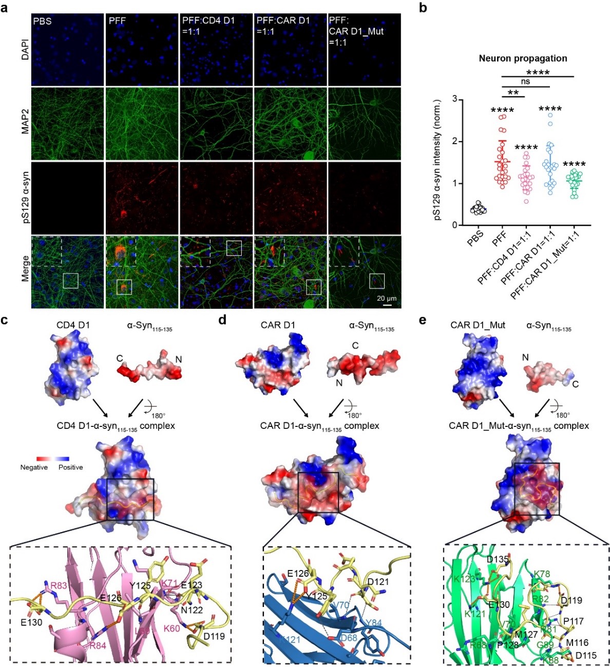
图1 CD4 D1、CAR D1 和 CAR D1_Mut 可有效抑制 α-syn 纤维在大鼠原代神经元中诱导的磷酸化 α-syn 病理性聚集,其作用机制源于Ig-like binders富含正电荷的结合界面与 α-syn C 末端之间的静电相互作用。其中,CAR D1_Mut 相较于 CAR D1 显示出更强的抑制效果及与α-syn更多的分子相互作用。a、b 为不同 Ig-like binder 与 α-syn 纤维孵育后诱导的神经元聚集实验的代表性免疫荧光图像(a)及其统计分析结果(b)。c、d、e 为基于 AlphaFold 3 预测的 α-syn C 末端片段(α-syn 115–135)与 CD4 D1(c)、CAR D1(d)及 CAR D1_Mut(e)形成复合物的代表性静电表面结构图。下方虚线框为相互作用界面放大图,橙色线指示盐桥,深灰色线指示氢键。


综上,在分子机制方面,本研究表明α-syn纤维酸性C末端为多种Ig-like binder的共同结合表位,揭示其静电作用驱动的分子互作基础,并阐明其阻断α-syn纤维病理传播和炎症反应的作用机制;在理性设计与改造方面,获得了结合亲和力和抑制效能显著提升的优化型Ig-like binder, CAR D1_Mut,为新一代α-syn靶向干预分子的开发提供了新思路。

250818李丹2.jpg

图2  Ig-like binders(L3D1/vRAGE/CD4 D1/CAR D1)特异性结合α-syn纤维的酸性C末端,进而阻断其与细胞膜受体的相互作用,并进一步抑制由α-syn纤维引发的神经元病理性聚集、神经炎症等病理过程。


上海交通大学Bio-X研究院李丹教授为唯一通讯作者。上海交通大学Bio-X研究院博士研究生曾姝怿为该论文的第一作者。本工作获得了上海科技大学许文青教授及王之礩教授的大力支持,并受到国家自然科学基金及国家重点基础研究发展计划等基金的资助。


文章链接:

https://www.nature.com/articles/s41467-025-62755-1

参考文献:

1. Zhang, S. et al. Mechanistic basis for receptor-mediated pathological α-synuclein fibril cell-to-cell transmission in Parkinson's disease. Proc Natl Acad Sci U S A 118(2021).
2. Long, H., Zeng, S. & Li, D. Cellular and animal models to investigate pathogenesis of amyloid aggregation in neurodegenerative diseases. Biophys Rep 8, 14-28 (2022).
3. Xu, Q. et al. α-Synuclein amyloid fibril directly binds to LC3B and suppresses SQSTM1/p62-mediated selective autophagy. Cell Res 35, 72-75 (2025).
4. Wu, K.M. et al. Neuronal FAM171A2 mediates α-synuclein fibril uptake and drives Parkinson's disease. Science 387, 892-900 (2025).